Scope and Sequence
Pacing Guide

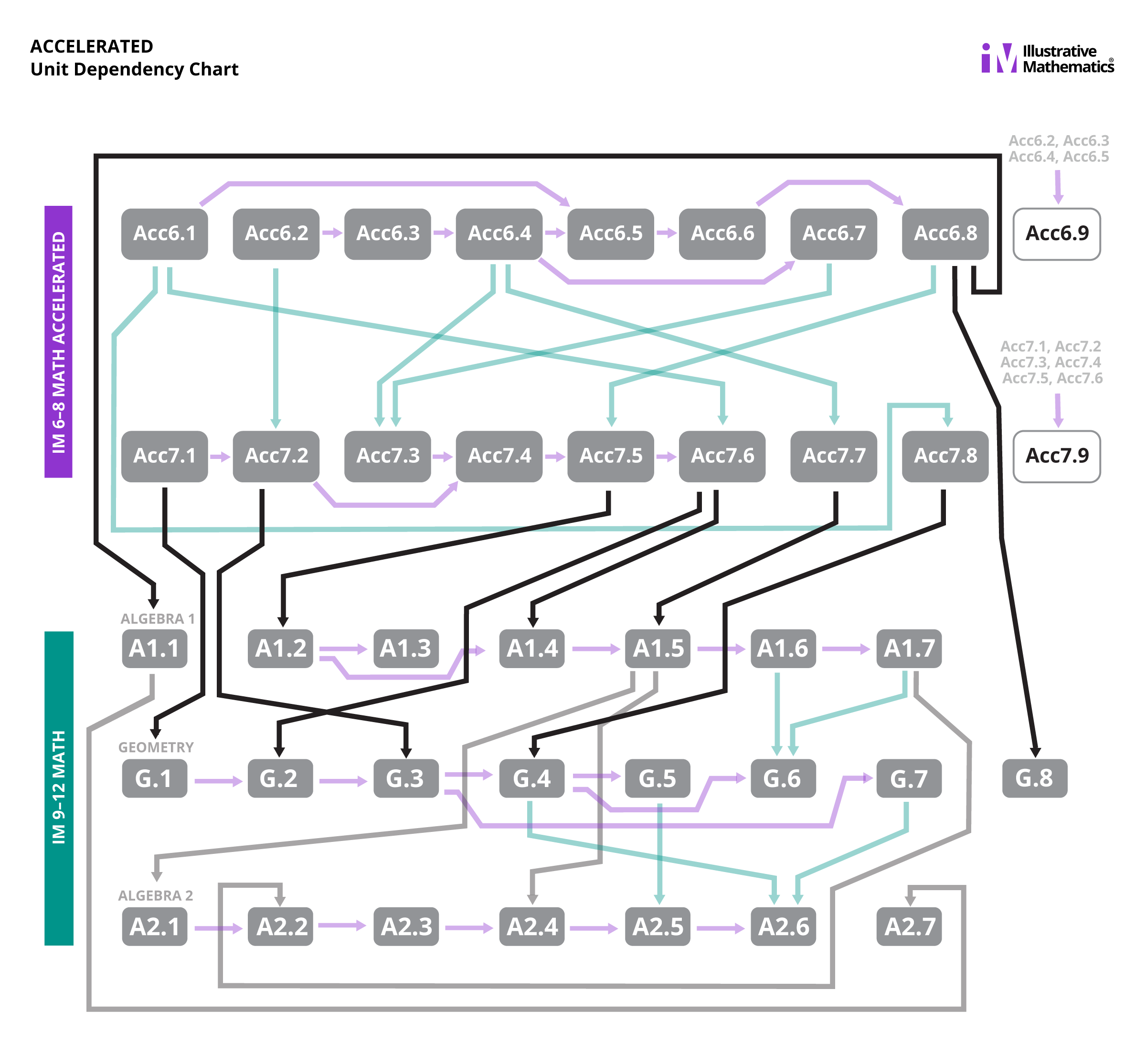
Dependency Diagram

In the unit dependency chart, an arrow indicates that a particular unit is designed for students who already know the material in a previous unit. Reversing the order would have a negative effect on mathematical or pedagogical coherence. Examples:
- There is an arrow from Acc6.6 to Acc6.8, because students are expected to use their skills in representing percentages (from Acc6.6) when solving problems about probability (in Acc6.8).
- There is an arrow from Acc7.2 to Acc7.4, because students are expected to use their knowledge of similar triangles and slope (from Acc7.2) when they represent linear relationships in a variety of ways (in Acc7.4).
The following chart shows unit dependencies across the 6–12 curriculum.
